当前位置 > 下载中心
苏州市人民政府公报 公报第9期(总第177期)
第9期(总第177期)
苏州市人民政府办公室主办 2016年9月20日
目 录
政府规范性文件
苏州市人民政府关于印发苏州市人民防空警报管理规定的通知
(苏府规字〔2016〕4号)…………………………………………………………()
其他文件
苏州市人民政府印发关于放宽市场主体住所(经营场所)登记条件的实施意见
的通知(苏府〔2016〕126号)……………………………………………………()
苏州市人民政府印发关于加强全市开发区评价引导促进创新驱动发展的若干意见
的通知(苏府〔2016〕135号)……………………………………………………()
苏州市人民政府关于印发苏州市市场监管信息平台运行办法的通知
(苏府〔2016〕136号)……………………………………………………………()
苏州市人民政府办公室关于印发苏州市全民科学素质行动计划纲要实施方案
(2016~2020年)的通知(苏府办〔2016〕185号)……………………………()
人事任免
苏州市人民政府任免人员…………………………………………………………………()
大事记
苏州市人民政府2016年8月大事记……………………………………………………()
|
|
Gazette of the People's Government of Suzhou Municipality
No.9(Total 177)
Published by the General Office of the
People's Government of Suzhou Municipality September 20,2016
Contents
Government Normative Documents
Circular of the People’s Government of Suzhou Municipality about Printing and Issuing
Provisions on the Management of Civil Air Defense Alarm in Suzhou Municipality……………()
Other Documents
Circular of the People’s Government of Suzhou Municipality about Printing and Issuing
Implementation Opinions on Easing Registration Conditions of the Residence
(Bussiness Place) of Market Subject……………………………………………………………()
Circular of the People’s Government of Suzhou Municipality about Printing and Issuing
Certain Opinions on Strengthening the Evaluation Guidance and Promoting
the Innovation-driven Development in Development Zones of Suzhou Municipality……………()
Circular of the People’s Government of Suzhou Municipality about Printing and Issuing
Operation Measures For the Market Supervision Information Platform in Suzhou Municipality
………………………………………………………………………………………………………()
Circular of the General Office of the People’s Government of Suzhou Municipality
about Printing and Issuing Implementation Plan (2016-2020) of Suzhou Municipality
for the Outline of National Scheme for Scientific Literacy…………………………………………()
Appointments and Removals
List of Appointments and Removals by the People’s Government of Suzhou Municipality………()
Chronicle of Events
Chronicle of Events of the People’s Government of Suzhou Municipality in August 2016………()
|
苏 州 市 人 民 政 府
关于印发苏州市人民防空警报
管理规定的通知
苏府规字〔2016〕4号
各市、区人民政府,苏州工业园区、苏州高新区、太仓港口管委会;市各委办局,各直属单位:
经市政府第58次常务会议研究同意,现将修订后的《苏州市人民防空警报管理规定》印发给你们,请认真贯彻执行。
苏州市人民政府
2016年9月8日
苏州市人民防空警报管理规定
第一条 为加强和规范人民防空警报管理,保护人民生命和财产安全,根据《中华人民共和国人民防空法》和《江苏省实施〈中华人民共和国人民防空法〉办法》,结合本市实际,制定本规定。
第二条 本规定适用于本市行政区域内人民防空警报(以下简称警报)设施的规划、建设、维护和警报信号的传递、发放及其监督管理活动。
本规定所称的警报设施,是指专门用于应战、应急时传递、发放警报信号的设备设施,包括警报器及其支架、控制设备、控制线路、电源线路、后备电源和构筑物等附属设施。
第三条 警报设施属于战备设施,任何单位和个人都有保护警报设施的义务,接收警报信号的权利,并有权对违反本规定的行为进行举报。
第四条 警报建设实行长期准备、科学规划、合理布局、重点建设、平战结合的方针。
第五条 市人民防空主管部门是本市警报管理的行政主管部门,负责本规定的组织实施。
县级市、区人民防空主管部门按照其职责权限,负责本行政区域内警报的管理工作,接受市人民防空主管部门的业务指导。
第六条 警报管理所需经费,列入同级人民政府年度财政预算。
第七条 市、县级市、区人民防空主管部门应当根据本级人民防空建设规划,结合建设和防护要求,组织编制本级警报建设规划,报同级人民政府批准后组织实施。
第八条 市、县级市、区人民防空主管部门根据警报建设规划制定当年辖区内警报设施建设方案,并组织选点、建设。
警报设施一经确定设置地点,设置地点所在单位和个人应当提供方便,给予支持,不得以任何理由阻挠、拖延或者拒绝。
符合警报建设规划选点的新建民用建筑应当将警报设施的安装纳入工程建设设计和施工方案,在市、县级市、区人民防空主管部门确定的警报设施安装点预留不少于10平方米的警报设施工作间,提供线路管孔和电源,工作间所需建设费用由市、县级市、区人民防空主管部门予以适当补偿。
第九条 警报设施安装竣工后,由市、县级市、区人民防空主管部门组织有关单位进行验收。未经验收或者验收不合格的警报设施,不得投入使用。
县级市、区人民防空主管部门应当在警报设施上设置警示标志。
第十条 通信、广播电视、无线电、户外电子显示屏等管理部门和电力、通信等企业应当在网络、频率、供电等方面提供优先保障,确保警报信号传递、发放顺畅稳定。
第十一条 任何单位和个人不得擅自拆除、搬迁或者毁坏警报设施,不得随意改动警报设施的部件和线路。
因城市建设需要拆除的,拆除单位或者个人应当报市、县级市人民防空主管部门审批。经批准拆除警报设施的,要及时恢复或者根据警报建设规划易地重建,拆除和重建费用由拆除单位或者个人承担。
第十二条 警报设施设置地点所在单位或者个人负责做好日常维护管理工作,专人负责、建立档案、定期检查、及时保养,使警报设施各相关部件处于良好状态,所需电源等运行费用由所在单位承担。警报设施维护管理人员应当接受市、县级市、区人民防空主管部门免费组织的业务技术培训。
第十三条 警报设施设置地点所在单位或者个人发现可能影响警报设施正常使用的情况,应当及时报告所在县级市、区人民防空主管部门。
第十四条 设置警报设施的建筑物权属发生变更时,双方当事人应当在权属变更之日起15日内完成警报设施及其维护管理等移交事项,并向所在县级市、区人民防空主管部门备案。
第十五条 防空警报信号依照国家统一规定分为预先警报、空袭警报和解除警报三种。
预先警报:鸣36秒,停24秒,反复3遍为1个周期(时间3分钟);
空袭警报:鸣6秒,停6秒,反复15遍为1个周期(时间3分钟);
解除警报:连续鸣3分钟。
第十六条 防灾警报信号分为灾害警报、解除警报两种。
灾害警报:鸣15秒,停10秒,鸣5秒,停10秒,反复3遍为1个周期(时间2分钟);
解除警报:连续鸣3分钟。
国家统一明确防灾警报信号的,以国家规定为准。
第十七条 战时防空警报信号的发放由市、县级市人民防空指挥部组织。
平时防空警报信号的发放经所在市、县级市人民政府批准后,由人民防空主管部门组织实施。
防灾警报信号的发放由市、县级市人民政府决定。
第十八条 任何单位和个人不得混同、占用警报信号和警报设施通信的专用频率,不得擅自发放警报信号。
第十九条 每年9月18日为苏州市区防空警报试鸣日(特殊情况除外),试鸣前5日发布公告。各县级市自行组织每年的警报信号试鸣工作。
第二十条 防空、防灾警报发放(含试鸣)时,各新闻单位应当协同做好告知和宣传报道工作;广播电视、网络媒体、户外电子显示屏等应当协同做好告知及同步发放工作;电信、移动、联通等通信运营商应当协同做好告知及相关配合工作。
第二十一条 市、县级市、区人民防空主管部门对警报设施维护管理成绩显著的单位和个人,应当予以表彰和奖励。
第二十二条 有下列行为之一的,由市、县级市、区人民防空主管部门依照相关法律、法规规定对单位和个人予以处罚;造成损失的,应当依法予以赔偿;构成犯罪的,应当依法追究刑事责任:
(一)拒绝、妨碍等阻挠安装警报设施,拒不改正的;
(二)擅自发放警报信号、延误传递警报信号或者使用与警报相同的频率、音响信号的;
(三)擅自拆除、破坏警报设施的。
第二十三条 因管理不善,致使警报设施损坏或者丢失,造成严重后果的,由警报设施设置地点所在单位承担责任,依法赔偿损失,并视情节追究当事人的法律责任。
第二十四条 本规定自2017年1月1日起施行。2013年3月1日起施行的《苏州市人民防空警报管理规定》(苏府规字〔2013〕1号)同时废止。
苏 州 市 人 民 政 府
印发关于放宽市场主体住所(经营场所)
登记条件的实施意见的通知
苏府〔2016〕126号
各市、区人民政府,苏州工业园区、苏州高新区管委会;市各委办局,各直属单位:
《关于放宽市场主体住所(经营场所)登记条件的实施意见》已经市政府第57次常务会议讨论通过。现印发给你们,请认真贯彻执行。
苏州市人民政府
2016年8月27日
关于放宽市场主体住所(经营场所)
登记条件的实施意见
为深化商事制度改革,充分释放住所资源,进一步促进大众创业、万众创新,根据《国务院关于印发注册资本登记制度改革方案的通知》(国发〔2014〕7号)、《国务院关于印发2015年推进简政放权放管结合转变政府职能工作方案的通知》(国发〔2015〕29号)和省政府《关于进一步放宽市场主体住所(经营场所)登记条件的指导意见》(苏政发〔2015〕113号)文件精神,结合我市实际,特制定本实施意见。
一、本市行政区域范围内各类企业及其分支机构、农民专业合作社及其分支机构和个体工商户等市场主体的住所(经营场所)登记适用本实施意见。
本实施意见所称住所,是指各类企业、农民专业合作社主要办事机构所在地。
所称经营场所,是指各类企业分支机构、个体工商户从事生产经营活动的所在地。
二、市场主体住所(经营场所)应当依法登记,用于公示市场主体法定的送达地和确定市场主体司法、行政管辖地。
市场主体在住所(经营场所)从事经营活动,应当遵守法律、法规、规章的规定,尊重社会公德,不得影响相邻企业正常的生产经营活动和居民正常生活。
三、按照法律法规规章的有关规定,下列建筑物不得作为市场主体住所(经营场所):
(一)违反《中华人民共和国土地管理法》《中华人民共和国城乡规划法》《村庄和集镇规划建设管理条例》等相关法律法规规定动工建造的;
(二)未经规划、国土、住建等部门批准擅自建设的;
(三)擅自改变房屋结构的;
(四)经鉴定为危险的;
(五)(临时)管理规约或业主大会决定明确禁止的;
(六)法律、法规、规章规定的其他不得作为市场主体住所(经营场所)的情形。
对法律、法规、规章规定的不得作为市场主体住所(经营场所)的,实施住所(经营场所)禁设区域清单管理,市场主体应当履行法律义务,不得弄虚作假骗取登记。市政府组织规划、住建、公安、环保、安监、消防、文广新、工商、市容市政、农业、食药监等相关职能部门定期梳理住所(经营场所)禁设区域清单,并通过网站、媒体等向社会公示。
四、下列建筑物可以作为市场主体的住所(经营场所):
(一)工业厂房、仓储建筑、商业用房、办公楼、人防工程、住宅小区业主共有部分等非居住类建筑;
(二)校舍、酒店式公寓;
(三)符合本实施意见第五条规定条件的城镇住宅;
(四)城镇独立住宅(独门独户的独栋住宅);
(五)农村宅基地上的房屋。
五、仅从事下列经营项目的市场主体,经有利害关系的业主同意,可以将城镇住宅作为住所(经营场所):
(一)软件开发、信息系统集成服务;
(二)数据处理、集成电路设计;
(三)动漫游戏开发、文化创意服务;
(四)翻译服务;
(五)工业设计、时装设计等专业化设计服务;
(六)电子商务、无实体店铺的网络交易服务;
(七)咨询策划、咨询代理;
(八)股权投资;
(九)提供上门服务的家庭服务;
(十)个体户从事出租车客运。
六、市场主体利用城镇独立住宅作为住所(经营场所)从事本实施意见第五条规定以外的经营项目的,申请人应当经有利害关系的业主同意。
七、从事下列经营项目的市场主体不得将城镇住宅作为住所(经营场所):
(一)工业生产加工业;
(二)危险化学品、易燃易爆品的销售、储存、研发、试制;
(三)饭店、茶馆、快餐店、咖啡厅、酒吧等餐饮服务业;
(四)茶座、歌舞厅、电子游艺厅、网吧;
(五)商场、市场;
(六)洗染、洗浴、收旧服务业;
(七)汽车(摩托车)洗车、维修业;
(八)医院、疗养院;
(九)宠物服务;
(十)废物治理;
(十一)法律法规规定不得利用住宅从事的其他经营项目。
八、非物质文化遗产代表性传承人可以利用住宅从事无污染的非物质文化遗产项目生产经营。
九、利用农村宅基地上的房屋作为住所(经营场所)的,不得违反住所(经营场所)禁设区域清单。
十、对办理住宅类建筑和其他非商业用途建筑作为住所(经营场所)登记的,营业执照不作为已改变房屋使用性质的凭证。
十一、法律、法规未对市场主体住所(经营场所)作出禁止性和限制性规定的,经房屋产权人或者授权经营管理方书面同意,允许2个以上的市场主体将同一地址登记为住所(经营场所)。
对在产业园、科技园、企业孵化器、创客空间等试点开展“工位注册”的,即一张桌子、一个工作单元即可办一家企业,实施集群登记注册方式。
十二、在产业园、科技园、企业孵化器、创客空间、写字楼等区域内,或者高校、科研单位、商务秘书公司内,从事下列经营项目的,企业住所可与实际经营场所相分离
(一)电子商务等“互联网+”(需经许可审批事项除外);
(二)软件和信息技术服务业(需经许可审批事项除外);
(三)研究和实验发展;
(四)科技推广和应用服务;
(五)文艺创作。
住所与实际经营场所在同一市场主体登记机关管辖范围内,市场主体向市场主体登记机关书面报告实际经营场所;不在同一市场主体登记机关管辖范围内,应办理分支机构登记。
商务秘书公司可以为入驻的市场主体提供住所托管服务及其配套商务秘书服务。具体登记办法由苏州市工商局制定。
十三、市场主体向工商行政管理部门(市场监督管理部门)办理住所(经营场所)登记时,应按下列规定依法提交住所(经营场所)合法使用证明,对住所(经营场所)的真实性、合法性、安全性负责,并做出书面承诺:
(一)使用自有房屋的,应提交不动产权证或房屋产权证,没有产权证的,可由申请人提交自有房屋的相关说明材料;
(二)租用他人房屋的,应提交房屋租赁协议,无需提交房屋所有人的产权证明;
(三)租用军队房屋的,提交出租人与承租人签订的租赁协议,无需提交军队房屋租赁许可证;
(四)无偿使用他人房屋的,提交房屋产权人同意无偿使用的证明材料;
(五)使用产业园、科技园、企业孵化器办公场、创客空间、高校、科研单位、商务秘书公司等集中办公场所,提交住所(经营场所)信息材料。
市场主体住所(经营场所)的地址应当按市、县(区)、街道(路、乡、镇)、小区(村)、门牌号详细填写。
工商行政管理部门(市场监督管理部门)对申请人提交的申请材料实行形式审查,在审批过程中遇到投诉、举报等情形的,应当启动核实程序。
十四、市场主体的住所(经营场所)属于法律、法规规定应当经有关部门批准的,应当向相关行政管理部门提出申请,经批准后方可开展相关经营活动。各有关部门要将市场主体住所(经营场所)应当具备特定条件或须报经审批的有关要求,在政务服务中心公示。
除法律、行政法规规定外,土地用途、房屋用途的审批变更不作为工商行政管理部门(市场监督管理部门)住所(经营场所)登记的前置条件。
十五、各有关部门应当依法履行职责,按照“谁审批、谁监管,谁主管、谁监管”的原则,加强对市场主体住所(经营场所)事前、事中、事后监管,查处违法场所行为。
(一)规划、住建、国土、安监、市容市政等相关部门负责对市场主体住所(经营场所)应当具备特定条件,或者利用非法建筑、危险房屋、违反本实施意见相关规定擅自改变房屋用途等从事经营活动实施监督管理;
(二)公安、消防、环保、安监、农委、文广新、卫生、食品药品监督等其他住所(经营场所)行政许可审批部门负责对依法批准住所(经营场所)涉及许可审批事项的管理;
(三)工商行政管理部门(市场监督管理部门)负责对登记的住所(经营场所)无法取得联系的市场主体列入经营异常名录,并在全国企业信用信息公示系统中公示;
(四)工商行政管理部门(市场监督管理部门)依法对提供虚假住所(经营场所)使用证明材料骗取登记,或者擅自变更住所(经营场所)的行为进行查处;对实行住所信息报告制的房屋产权人或者授权经营管理方未尽管理职责的,取消其所在区域的住所信息报告资格。
(五)市场主体住所(经营场所)禁设区域清单中所列监管单位依照法定职责负责对市场主体在禁设区域从事禁止类经营项目的违法行为进行监管。
按照《国务院办公厅关于推广随机抽查规范事中事后监管的通知》(国办发〔2015〕58号)要求,建立住所(经营场所)随机抽查的监管制度,开展重点抽查和联合抽查。依托统一的市场监管信息平台,形成监管合力。
十六、各市、区可以结合本地实际,制定具体实施细则。
本实施意见从公布之日起实施,由苏州市工商局负责解释。
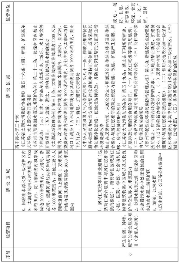
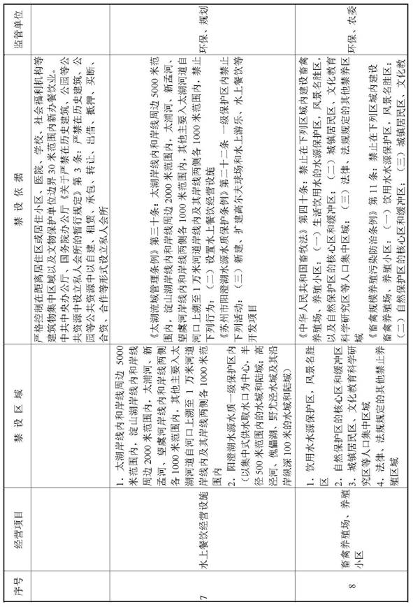
附件:苏州市市场主体住所(经营场所)禁设区域清单






苏 州 市 人 民 政 府
印发关于加强全市开发区评价引导促进
创新驱动发展的若干意见的通知
苏府〔2016〕135号
各市、区人民政府,苏州工业园区、苏州高新区、太仓港口管委会;市各委办局,各直属单位:
《关于加强全市开发区评价引导促进创新驱动发展的若干意见》已经市政府第58次常务会议讨论通过,现印发给你们,请认真贯彻落实。
苏州市人民政府
2016年9月8日
关于加强全市开发区评价引导
促进创新驱动发展的若干意见
为贯彻落实中央和省委、省政府关于开发区工作的决策部署,加快推进全市开发区构建开放型经济和促进创新驱动新体制,实现转型升级、创新突破,进一步提升科学发展水平,现提出以下意见:
一、总体要求
(一)指导思想和目标任务。深入贯彻党的十八大和十八届三中、四中、五中全会精神,全面落实“四个全面”战略布局,树立和践行创新、协调、绿色、开放、共享发展理念,坚持以质量效益为中心,以供给侧改革为主线,着力打造对外开放和创新发展的新体制、新模式、新格局、新环境、新优势。推动全市开发区成为更高水平改革创新和扩大开放的排头兵,成为我市打造具有国际竞争力先进制造业基地和建设具有全球影响力的产业科技创新高地的主阵地,成为我市深化人才政策创新和体制机制改革、促进人才优先发展的先导集聚区,成为绿色生态发展的引领示范区。
二、加强评价引导
(二)完善全市开发区评价引导指标体系。结合我市实际,坚持科学性、导向性、规范性和可操作性,注重与国家和省有关政策、办法的配套衔接,突出发展方向和重点,设置分类指标体系和评价权重。通过评价引导,树立发展新理念,激发发展新动能,拓展发展新空间,开创发展新局面。
(三)加强考核评价的组织。市商务局牵头组织开展考核评价工作,建立信息沟通机制,完善基础数据收集和审核制度。引入第三方机构实施考核评价,保持评价结果的公开、公平、公正。
三、打造开放创新新优势
(四)坚持开放与创新双轮驱动。充分发挥开发区在全市开放与创新互动发展中的关键作用,按照《苏州市贯彻国家创新驱动发展战略纲要实施方案》,认真落实《苏州关于建设具有全球影响力的产业科技创新高地的若干措施》。围绕创新链布局招商链、产业链、资金链,推动创新产业优质化、高端化、国际化,提高核心竞争力。打造全球高端技术创新平台,大力吸引和承接全球前沿性、战略性高端创新资源和要素,优先将国际尖端创新技术就地吸收、转化、升级。
(五)发挥科技创新的动力作用。充分发挥苏南自主创新示范区在全市开发区建设发展中的核心示范带动作用,完善创新创业政策体系。提高自我创新能力。努力抢占科技制高点,强化原始创新、集成创新和引进消化吸收再创新,不断提高创新发展能力。加快打造若干高水平、有特色优势的创新中心,发挥行业领军企业、创业投资机构、社会组织的作用,促进企业技术创新,提升质量标准。
(六)创新国际高端人才引进和培养机制。贯彻和落实苏州市《关于深化人才政策创新和体制机制改革进一步促进人才优先发展的若干措施》,大力引进和培养国内外更具竞争力的高层次科技人才、高素质管理人才、高技能实用人才和高水平创新创业团队。支持一批具有技术优势、创新实力较强、具备发展潜质的本土骨干企业,建设具有国际水平的科学家工作室或企业实验室,集聚国际顶尖人才和团队,造就一批在国际上有影响力的创新型领军企业。支持开发区与著名高校、科研院所深化“产学研”合作,积极构建校企联盟和产业技术联盟,支持和鼓励建立院士工作站和博士后工作站。
(七)大力营造国际化创新生态环境。按照国际通行规则建立知识产权保护机制,加强关键技术领域知识产权保护。鼓励企业申请国际专利,提高国际创新竞争实力;发挥现有科技园、孵化器的功能,加快科技服务业发展,延展科技创新服务链,引导第三方专业机构参与创业服务、支撑创新发展,促进科技服务业专业化、网络化、规模化、国际化发展;积极发展“众创空间”,推动大众创业、万众创新。
(八)充分发挥金融对产业的支撑作用。积极推进苏州工业园区中新金融创新合作试验区、昆山台资金融机构集聚区和金融服务外包集聚区、高新区保险与科技结合综合创新试点区金融高地建设。发挥“创新+金融”模式双向促进作用,围绕金融链完善创新链,积极运用政策性金融工具和市场化手段,促进金融产业优势、高等教育优势与开发区创新创业环境有机融合。健全多元化、多层次、多渠道的科技投融资体系,综合运用科技创新发展基金、创投资金、风险补偿、贷款贴息以及财政资金后补贴等多种形式支持企业科技创新,实现创新、金融、产业互促共赢的新局面。
(九)完善开放创新的全球空间布局。支持开发区集聚全球创新资源,进一步优化创新与开放的空间战略布局,助推自主创新。积极支持鼓励企业在欧美日重点国家设立研发中心或海外总部,重点围绕智能机器人、精细化工、机械制造、生物医疗、电子信息、软件信息、服务外包等产业,以双边科技合作带动高端科技创新合作和商业创新,拓展国际创新合作网络。发挥自身创新优势,积极强化与“一带一路”沿线国家的创新合作。通过优势互补,加强与相关国家在产业现代化、交通物流、节能环保等领域的创新合作。
四、构建产业转型升级新格局
(十)推动制造业高端化发展。大力贯彻《中国制造2025》《中国制造2025江苏行动纲要》和《中国制造2025苏州实施纲要》,认真落实《苏州市关于打造具有国际竞争力先进制造业基地的若干措施》,全面推动开发区制造业转型升级,推动“苏州制造”向“苏州创造”跨越。围绕新技术、新产业、新业态、新模式,全面推动稳增长和调结构并进。推进“两化”深度融合,以智能制造、绿色制造为主攻方向,以信息技术应用为手段,大力推动传统产业改造升级,支持企业瞄准国际同行业标杆推进技术改造,促进纺织、冶金、化工等传统行业向价值链高端发展;推行“互联网+制造业”行动计划,打造有苏州特点的“工业云”。加强面向智能制造发展的新一代信息技术开发应用;集聚智慧,集约要素,将新一代电子信息、高端装备制造、新材料、软件和集成电路、新能源与节能环保、医疗器械和生物医药等产业培育成为推动新一轮发展的优势主导产业,打造具有国际竞争力的先进制造业基地。
(十一)促进服务业优质高效发展。有序扩大生产性服务业、生活性服务业和公共服务领域的对外开放,推动生产性服务业向专业化和价值链高端延伸、生活性服务业向精细和高品质转变,推动制造业由生产型向生产服务型转变;突出现代金融、现代物流、商贸业、旅游会展、信息服务、商务服务、科技服务、文化创意、服务外包、电子商务等重点领域的发展,有效带动服务业整体发展实力提升;积极发展新兴服务业态,做强一批服务业规模企业和品牌企业。充分发挥互联网在资源配置中的优化和集成作用,打造现代服务业发展新引擎;提升服务业集聚水平。大力推进开发区服务业发展载体和平台建设,加快建设海峡两岸(昆山)商贸示范区、中国—新加坡现代服务业合作试验区。加强服务业集聚区产业引导和项目引进,形成一批引领产业集聚发展的创新示范区。
五、建立外贸促进新体系
(十二)推动外贸优进优出。完善政策环境。抓好国家、省、市关于支持外贸稳增长系列文件精神的贯彻实施,释放政策红利,支持外贸企业做优做强;促进加工贸易创新发展,不断向全产业链提升,积极增强出口竞争力;结合开发区实际,优化对外贸企业的综合服务,提高服务和管理效能,进一步提升贸易便利化水平,更好支持外贸进出口。
(十三)推进外贸转型创新。结合供给侧改革,依托产业发展优势,推动外贸企业加大转型和结构调整,促进对外贸易结构优化、转型发展;依托全市开发区、海关特殊监管区内的线上平台和线下园区,大力推进跨境电子商务综合试验区建设;深入培育贸易多元化、市场采购贸易方式等外贸新型业态,不断深化落实相关试点政策,加快形成新的外贸增长点。
(十四)大力发展服务贸易。支持全市开发区以开展服务贸易创新发展试点为契机,从加工贸易转型及制造业升级需求出发,推动运输、服务外包、知识产权、金融、国际维护和维修等生产性服务贸易加快发展,发挥文化、旅游产业特色,推动文化、旅行等消费性服务贸易加快发展,争取在7大重点行业领域率先形成较为完善的服务贸易发展促进体制机制。
六、开拓国际投资合作新途径
(十五)推进外资稳量提质。增强开发区利用外资工作主力军作用,紧盯国际前沿技术,瞄准国际高端产业,加大龙头型、旗舰型项目和高科技人才项目引进力度,加快建立以先进制造业和现代服务业为主导的使用外资格局。加快建设区域性外资总部经济集聚区,进一步提高高端产业和创新要素的集聚竞争力。
(十六)创新使用外资方式。鼓励境外投资者通过对已有企业增资、对境内企业并购、境内股权出资、跨境人民币出资、无形资产出资等多种方式投资全市开发区。着力提高非绿地使用外资方式比重,有效化解资源要素瓶颈制约。
(十七)创新外资招商方式。各开发区根据自身产业特色,展开多种招商创新:强化产业链和产业集群招商、做实驻点招商、拓展委托市场化招商、强化以商招商、优化主题招商、推进组团式招商、拓展境外展览招商等。
(十八)完善外资发展综合环境。以自贸区负面清单管理模式为标杆,推进外资快速审批,抓好事中事后管理和服务,完善外资项目的服务协调和配套政策支持。打造专业化、立体化的投资促进服务体系,营造更有利于“引进来”的政策环境。
(十九)稳步推进融合发展。支持有条件的开发区积极参与政府间合作项目,在国家双边多边合作框架下,推进共建合作园区建设。进一步确立企业对外投资的主体地位,有效提高企业境外投资便利化水平,更多释放境外投资活力,鼓励企业在“一带一路”沿线国家布局发展,带动“去产能”、“去库存”,促进供给侧结构性改革。
七、营造绿色生态新环境
(二十)加快生态园区建设。大力推进生态文明建设,进一步确立生态优先和绿色发展理念,实现经济发展、全面小康和生态文明的有机结合。以生态价值和低碳发展理念,构建领先全国开发区的可持续发展新格局,推动建设国家级生态工业示范园区全覆盖,促进经济增长与环境质量同步发展,人与自然和谐共生。
(二十一)强化资源集约节约利用。建立国土空间开发保护制度,完善主体功能区政策,重点生态功能区实行产业准入负面清单。以主体功能区规划为基础统筹各类空间性规划,推进“多规合一”。严格控制建设项目用地准入,实行项目差别化用地改革,有效控制新增用地规模,不断加大存量土地盘活利用力度,切实提高单位土地投入产出水平,实现节地水平和产出效益“双提升”。
(二十二)完善环境治理保护制度。建立健全市场化环境治理和生态保护机制,实施环保领跑者制度,改革和完善主要污染物总量控制制度,制定污染物排放许可证制度。深入实施大气、水、土壤污染防治三大行动计划。制定重点区域大气污染防治联防联控协作机制方案。
(二十三)强化绿色生态发展。坚持生态建设和生产发展一起抓,绿色招商和绿色制造一起抓,坚定不移地走新型工业化和可持续发展道路。大力发展循环经济,推动清洁生产,促进产业链向生态链转变。
八、探索体制机制新模式
(二十四)创新管理体制。进一步完善开发区与国际接轨的经济运行机制和精简统一高效的管理服务体系。坚持依法依规办事,加强监督管理,防止体制回归。创新行政管理体制。开发区应按照“精简、统一、效能”的原则,理清管理职能,优化组织结构,试行大部门制改革。科学配置职能机构,完善决策、执行和监督机制,强化安全生产监管,健全财政管理制度。鼓励有条件的开发区率先开展综合执法试点。
(二十五)推进行政审批制度改革。有条件的开发区结合开展省开发区行政审批制度改革试点,推进“区镇合一”管理体制的地区享受县级政府经济社会管理权限;优化审批流程,提升审批服务效能。推进行政审批“三集中、三到位”改革,推广网上并联审批等新模式,优化审批程序,推行审批要素、审批流程全过程标准化,主动向社会公开;完善监管制度,加强事中事后监管;积极发挥市场作用,推进政府向社会力量购买服务改革试点。加强跟踪和评估,积极推进社会承接主体和事项的落实。
(二十六)深化开放型经济体制改革。支持苏州工业园区开展开放创新综合试验。大力推进昆山深化两岸产业合作试验区建设,打造两岸产业融合发展高地。积极支持苏州工业园区开展构建开放型经济新体制综合试点试验,鼓励各开发区结合自身特色开展实质性的改革;依托全市海关特殊监管区集聚和领先发展优势,积极争取设立自由贸易试验区,统筹推进海关特殊监管区域整合优化。推进海关特殊监管区在投资贸易自由便利化、职能转变、建设国际化营商环境等方面实现突破。完善关检合作“一次申报、一次查验、一次放行”模式,深入推进检验检疫一体化改革,强化互联互通、协同协作,提升通关便利化水平。
(二十七)加快探索社会管理创新。创新国际化区域治理体制机制。以开放创新带动综合配套改革的全面深入,建设市场化、法治化、国际化营商环境,率先构建符合国际惯例和促进开发区经济发展的运行规则和制度体系;创新开发区现代城市管理模式,按照“以人为本”的发展理念提高城市精细化管理水平,建设整洁优美的市容环境、可持续发展的生态环境、安全稳定的社会环境、宁静舒适的生活环境。提升城市供给水平,完善交通、教育、医疗等公共服务体系;创新开发区公共服务供给方式和渠道。各开发区要结合自身定位,加大探索,勇于创新、不断丰富社会管理和服务的内容和范围,更多地运用市场办法,包括政府购买服务的办法解决好开发区居民的住房、医疗、教育、养老等基本公共服务需求。
九、强化清廉政务新保障
(二十八)健全权力制衡机制。完善开发区党政主要负责人、主持日常工作的负责人和其他班子成员之间的权力配置制度。完善开发区班子议事规则和决策程序,提高决策科学化民主化水平。健全决策咨询制度,重大事项决策前要充分开展专家论证、技术咨询、风险评估、合法性审查、廉洁性审查等工作。
(二十九)严格防范廉政风险。建立预警系统,完善相关制度,健全防控岗位廉政风险的工作机制。加强对财政资金分配使用、国有资产监管、政府投资、政府采购、公共资源转让、公共工程建设等权力集中的部门监督,加强对重大投资、重大项目的审计监督,加强对“三重一大”事项的监督。认真落实《苏州市党员领导干部防止利益冲突暂行办法》,规范开发区领导干部从政行为。
(三十)落实党风廉政建设责任。认真落实全面从严治党要求,把党风廉政建设纳入开发区经济社会发展和党的建设总体布局。深入贯彻市委关于落实“两个责任”的实施意见及9项保障制度,强化“第一责任人”的责任和领导干部“一岗双责”,细化党风廉政建设责任和相关规定,制定并落实责任清单。严格执行党风廉政建设主体责任双报告等制度,严格教育、严格管理、严格要求,为促进开发区创新驱动发展提供有力保障。
以上意见适用于全市国家级、省级开发区。
附件:全市省级以上开发区综合评价指标体系
附件
全市省级以上开发区综合评价指标体系
|
一级指标 |
代码 |
二 级 指 标 |
单位 |
数据来源 |
|
经济发展 |
1 |
地区生产总值(GDP) |
万元 |
统计部门 |
|
2 |
规上工业增加值 |
万元 |
统计部门 |
|
|
3 |
服务业营业收入 |
万元 |
统计部门 |
|
|
4 |
地方一般公共预算收入 |
万元 |
财政部门 |
|
|
5 |
全社会固定资产投资 |
亿元 |
统计部门 |
|
|
6 |
上市企业数(其中新三板上市企业乘0.5系数计算) |
个 |
自行填报及相关证明文件审核 |
|
|
7 |
主营业务收入30亿元及以上制造业企业数量 |
个 |
自行填报及相关证明文件审核 |
|
|
开放水平 |
8 |
新增注册外资额 |
万美元 |
商务部门 |
|
9 |
实际使用外资额 |
万美元 |
商务部门 |
|
|
10 |
实际使用外资中新兴产业和高技术项目占制造业比重 |
% |
商务部门 |
|
|
11 |
实际使用外资中服务业占比 |
% |
商务部门 |
|
|
12 |
新增投资总额5000万美元以上项目数量 |
个 |
商务部门 |
|
|
13 |
新引进和培育的具有跨国公司地区总部和功能性机构特征的企业数量 |
个 |
商务部门 |
|
|
14 |
进出口总额 |
万美元 |
商务部门 |
|
|
15 |
进出口总额与上年度进出口总额同比增幅 |
% |
商务部门 |
|
|
16 |
拥有市级及以上出口名牌产品的企业数量 |
个 |
商务部门 |
|
|
17 |
中外合作园区建设情况 |
个 |
商务部门 |
|
|
18 |
跨境电商交易额 |
|
商务部门 |
|
|
19 |
服务贸易载体创设、功能拓展情况 |
|
商务部门 |
|
|
20 |
境外投资实际投资额 |
万美元 |
商务部门 |
|
|
21 |
承接离岸服务外包合同执行金额 |
万美元 |
商务部门 |
|
|
科技创新 |
22 |
实际用于科技创新的财政支出金额 |
万元 |
科技、财政部门 |
|
23 |
规模以上工业企业研究与试验发展(R&D)经费支出占主营业务收入比重 |
% |
统计部门 |
|
|
24 |
设立产业引导基金、创业投资基金或其它政策性扶持基金个数及规模 |
个、亿元 |
自行填报及相关证明文件审核 |
|
|
25 |
高新技术企业数 |
个 |
科技、统计部门 |
|
|
26 |
高新技术企业数主营业务收入占全区“四上”企业主营业务收入的比重 |
% |
科技、统计部门 |
|
|
27 |
领军人才数(入选国家千人计划人数、省双创人才数、姑苏人才数加权2.5∶1.5∶1合并计算) |
人 |
组织、人力资源社会保障、科技部门 |
|
|
28 |
累计院士工作站和博士后工作站数 |
个 |
自行填报及相关证明文件审核 |
|
|
29 |
省级以上研发机构总数 |
个 |
自行填报及相关证明文件审核 |
|
|
30 |
全社会R&D投入占GDP比重 |
% |
统计部门 |
|
|
31 |
孵化器、众创空间数量 |
个 |
自行填报及相关证明文件审核 |
|
|
32 |
年度PCT专利申请量 |
件 |
知识产权部门 |
|
|
33 |
年度发明专利授权量 |
件 |
知识产权部门 |
|
|
34 |
技术合同交易额(国际合同) |
万元 |
科技、商务部门 |
|
|
区域带动 |
35 |
开发区规上工业增加值占所在全市规上工业增加值比重 |
% |
统计部门 |
|
36 |
开发区服务业增加值占所在全市服务业增加值比重 |
% |
统计部门 |
|
|
37 |
开发区地方一般公共预算收入占所在全市地方一般公共预算收入比重 |
% |
统计部门 |
|
|
38 |
开发区实际使用外资占所在全市实际使用外资比重 |
% |
商务部门 |
|
|
39 |
开发区进出口总额占所在全市进出口总额比重 |
% |
商务部门 |
|
|
40 |
地区生产总值/期末全区从业人员数 |
|
统计部门 |
|
|
41 |
高技术制造业产值占全市高技术制造业产值的比重 |
% |
科技、统计部门 |
|
|
42 |
合作共建、南北共建、对口援建园区个数 |
个 |
发改部门 |
|
|
生态文明 |
43 |
单位地区生产总值能耗 |
吨标煤/万元 |
环保、统计部门 |
|
44 |
单位地区生产总值水耗 |
立方米/万元 |
环保、统计部门 |
|
|
45 |
单位工业增加值能耗降幅 |
% |
环保、统计部门 |
|
|
46 |
单位地区生产总值SO2排放量 |
千克/ 万元 |
环保、统计部门 |
|
|
47 |
单位地区生产总值COD排放量 |
千克/ 万元 |
环保、统计部门 |
|
|
48 |
全区是否通过ISO14000认证 |
|
自行填报及相关证明文件审核 |
|
|
49 |
工业固体废物综合利用率 |
% |
环保、统计部门 |
|
|
50 |
再生水(中水)回用率 |
% |
环保、统计部门 |
|
|
集约发展 |
51 |
土地开发利用率 |
% |
自行填报及相关证明文件审核 |
|
52 |
项目用地开发竣工履约率 |
% |
国土部门 |
|
|
53 |
单位建设用地地区生产总值 |
万元/平方公里 |
国土、统计部门 |
|
|
54 |
单位面积地方一般公共预算收入 |
万元/平方公里 |
统计部门 |
|
|
改革和行政效能 |
55 |
近三年获得国家级、部级开放创新政策试点情况 |
|
发改、商务部门 |
|
56 |
一站式政务服务大厅在线审批率 |
|
自行填报及相关证明文件审核 |
|
|
57 |
开发区是否通过ISO9001质量认证 |
|
自行填报及相关证明文件审核 |
|
|
廉政建设 |
58 |
落实权力制衡机制 |
|
自行填报及相关证明文件审核 |
|
59 |
强化廉政风险防控 |
|
同上 |
|
|
60 |
落实党风廉政建设“两个责任” |
|
同上 |
|
|
61 |
党风廉政建设责任制民主评议和测评 |
|
年底检查考核 |
苏 州 市 人 民 政 府
关于印发苏州市市场监管信息
平台运行办法的通知
苏府〔2016〕136号
各市、区人民政府,苏州工业园区、苏州高新区管委会;市各委办局,各直属单位:
现将《苏州市市场监管信息平台运行办法》印发给你们,请认真贯彻执行。
苏州市人民政府
2016年9月7日
苏州市市场监管信息平台运行办法
第一条 为保障市场监管信息平台规范化运行,实现证照联动监管,完善市场协同监管机制,根据《市政府关于“先照后证”改革后加强事中事后监管的实施意见》规定,制定本办法。
第二条 本办法所称证照联动监管,是指证照管理部门将市场主体营业执照及相关行政许可审批、监管信息,通过市场监管信息平台进行共享并依法实施监督管理的工作机制。
本办法所称证照是指市场主体的营业执照和从事相关经营活动所需的许可证或者其他批准文件。
本办法所称证照管理部门是指负责核发市场主体营业执照的登记部门(以下简称“市场主体登记部门”)以及与市场主体经营活动相关的审批部门、监管部门和行业主管部门。
第三条 证照管理部门的市场监管信息平台职责分工:
(一)市场主体登记部门
1.负责采集、上传、维护、更新市场监管信息平台内的市场主体登记信息;
2.负责制订、修改、完善市场监管信息平台需求。
(二)有关审批部门、监管部门和行业主管部门
1.负责提取与本部门行政许可事项相关的市场主体登记信息;
2.负责采集、上传、维护、更新市场监管信息平台内的许可证或者其他批准文件信息。
第四条 市场主体登记部门应在作出有关决定之日起5个工作日内向市场监管信息平台提供营业执照核准、变更、注销、撤销和吊销等信息。
第五条 有关审批部门、监管部门和行业主管部门应当在每个工作日从市场监管信息平台上提取市场主体相关信息,在作出有关决定之日起5个工作日内向市场监管信息平台提供下列信息:
(一)行政许可的有关核准、变更、注销、撤销、吊销和失效等信息;
(二)查处取缔职责范围内的无证经营行为信息。
第六条 司法机关在作出对企业法定代表人及相关负责人发生法律效力的裁判文书之日起5个工作日内向市场监管信息平台协助提供下列信息:
(一)正在被执行刑罚的信息;
(二)因犯有贪污贿赂罪、侵占财产罪或者破坏社会主义市场经济秩序罪,被判处刑罚,或者因犯罪被判处剥夺政治权利,执行期满未逾5年的信息;
(三)因犯有其他罪行,被判处刑罚,执行期满未逾3年的信息;
(四)个人负债数额较大,到期未清偿的信息;
(五)个人对公司破产清算负有责任的信息。
第七条 有关审批部门、监管部门和行业主管部门从市场监管信息平台获取市场主体登记部门提供的相关信息后,应采取以下方式处理:
(一)经营项目属于暂停行使行政审批项目的,应告知市场主体相关监管标准,并将告知情况在工作5个工作日内录入市场监管信息平台。
(二)经营项目属于后置审批(包括前置改后置)的,应在承诺时限内根据申请人的申请依法作出许可、不予许可或者依法查处的决定,并将处理结果在5个工作日内录入市场监管信息平台。
(三)属于日常监管信息的,应在5个工作日内将监管时间、监管人员、监管方式、监管事项、存在问题、处罚措施等信息录入市场监管信息平台。如发现通过登记的住所(经营场所)无法联系市场主体的,自发现之日起5个工作日内通过市场监管信息平台抄告市场主体登记部门。
(四)在获取市场主体营业执照被吊销、撤销、注销、有效期限届满信息后,应依法撤销、注销或者吊销相关许可证或者其他相关批准文件,并将处理结果在5个工作日内录入市场监管信息平台。
第八条 市场主体登记部门从市场监管信息平台获取有关审批部门、监管部门和行业主管部门提供的相关信息后,根据反馈情况,对市场主体分别采用纳入警示管理、责令限期办理相关登记手续、吊销营业执照等相应的监管措施。
第九条 审批部门、监管部门和行业主管部门在检查中发现或者根据其他部门抄告而获取的应当取得而未取得许可证或者其他批准文件,擅自从事经营活动的无证经营行为信息后,应当依据法律、法规和市政府有关规定,依法予以查处,并将处理结果在5个工作日内录入市场监管信息平台。
第十条 各证照管理部门、司法机关应遵循市场监管信息平台数据接入标准规范,实现本部门业务信息系统与市场监管信息平台对接,确保数据正常交换;不具备与市场监管信息平台对接条件的,应当按照本规范要求的时限和程序,在市场监管信息平台上人工录入证照联动监管信息。
各级政务服务中心负责平台本地网络运行环境等技术保障工作。
第十一条 市场监管信息平台运行管理联席会议办公室对证照管理部门登陆市场监管信息平台情况、及时向平台提供相应信息情况、落实联动监管职责情况进行督察监测,定期将监测结果通报各证照管理部门。
第十二条 各级纪检监察机关(机构)对证照管理部门在协同监管中出现的失职、渎职行为进行监督问责,对出现以下情况,构成违纪的,应依法依纪追究有关部门和人员的相关责任;涉嫌构成犯罪的,移送司法机关追究其刑事责任:
(一)应抄告企业有关信息而未抄告的,或者未按规定时限抄告造成严重后果的;
(二)有关审批部门、监管部门和行业主管部门收到抄告信息后未依法履行审批、监管职责造成严重后果的;
(三)违反保密规定、泄露有关涉密信息造成严重后果的。
第十三条 本办法自颁布之日起执行。
苏州市人民政府办公室
关于印发苏州市全民科学素质
行动计划纲要实施方案(2016~2020年)的通知
苏府办〔2016〕185号
各市、区人民政府,苏州工业园区、苏州高新区、太仓港口管委会;市各委办局,市各直属单位:
《苏州市全民科学素质行动计划纲要实施方案(2016~2020年)》已经市人民政府同意,现印发给你们,请认真组织实施。
苏州市人民政府办公室
2016年9月1日
苏州市全民科学素质行动计划纲要实施方案
(2016~2020年)
为认真贯彻《国家创新驱动发展战略纲要》和全国科技创新大会、两院院士大会、中国科协第九次全国代表大会精神,深入推进我市全民科学素质工作,根据《省政府办公厅关于印发江苏省全民科学素质行动计划纲要实施方案(2016~2020年)的通知》(苏政办发〔2016〕60号)要求,制定本实施方案。
一、背景和意义
“十二五”期间,各地各部门围绕我市发展大局,联合协作,未成年人、农民、城镇劳动者、领导干部和公务员、社区居民等重点人群科学素质行动扎实推进,带动了全民科学素质水平整体提高;科技教育、传播与普及工作广泛深入开展,科普资源不断丰富,大众传媒特别是新媒体科技传播能力明显增强,基础设施建设持续推进,人才队伍不断壮大,公民科学素质建设的公共服务能力进一步提升;公民科学素质建设共建机制基本建立,大联合大协作的局面进一步形成,为全民科学素质工作顺利开展提供了保障。全国公民科学素质抽样调查结果显示,2015年我市公民具备科学素质的比例达到11%,分别高于全省、全国平均水平2.75个百分点和4.8个百分点,超额完成“十二五”我市公民科学素质水平达到10%的工作目标,为“十三五”全民科学素质工作奠定坚实基础。
但是,必须清醒地看到,目前我市公民科学素质水平与国内先进地区相比仍有较大差距,全民科学素质工作发展还不平衡,不能满足全面建成小康社会和建设创新型城市的需要。主要表现在:部门之间、地区之间实施创新驱动发展战略在进度、广度、深度上存在差距,助推创新驱动发展的动力机制尚不完善;基层科普资源匮乏制约了全民科学素质行动深入发展,科普资源共建共享工作有待加强;科普技术手段相对落后,均衡化、精准化服务能力不强,科普信息化工作亟待提升。“十三五”时期是实施创新驱动发展战略的关键时期,是我市率先全面建成小康社会的决胜阶段和积极探索开启基本实现现代化建设新征程的重要阶段。科学素质决定了公民的思维方式和行为方式,是实施创新驱动发展战略的基础。进一步加强公民科学素质建设,对于增强自主创新能力,推动大众创业、万众创新,引领经济社会发展新常态,注入发展新动能具有重要战略意义。
二、指导思想和总体目标
(一)指导思想。
深入贯彻党的十八大和十八届三中、四中、五中全会精神,学习贯彻习近平总书记系列重要讲话特别是视察江苏重要讲话精神,坚持以“四个全面”为战略指引,以市委市政府重大决策部署为指导,牢固树立“创新、协调、绿色、开放、共享”的发展理念,坚持“政府推动、全民参与、提升素质、促进和谐”的工作方针,围绕“节约能源资源、保护生态环境、保障安全健康、促进创新创造”的工作主题,充分发挥全民科学素质在实施创新驱动发展战略中的基础作用,以服务“大众创业、万众创新”为目标,以改革创新为主动力,以科普信息化建设为重点,以构建社会化科普工作格局为保障,充分激发科技工作者的积极性和创造性,合力推进全民科学素质工作,为我市深入实施创新驱动战略、推进“一基地、一高地”建设构筑更加坚实的公民科学素质基础。
(二)总体目标。
到2020年,科学技术教育、传播与普及工作得到长足发展,形成比较完善的公民科学素质建设的组织实施、基础设施、条件保障、监测评估等体系,科普公共服务能力大幅提升,公民科学素质在整体上有较大幅度提高。
——创新创业在全社会蔚然成风。围绕我市建设“具有国际竞争力的先进制造业基地”和“具有全球影响力产业科技创新高地”的中心工作,聚焦战略性新兴产业和先进制造业,宣传重大科技创新成果和典型创新创业人才,使公众充分认识我市实施创新驱动发展战略的重要意义,厚植“大众创业、万众创新”的文化基础,营造尊重知识、鼓励创新、敢为人先、宽容失败的良好社会氛围。
——公民科学素质水平不断提升。到2020年,我市公民具备基本科学素质的比例达17%,继续保持省内领先;各市、区公民具备基本科学素质的比例在现有基础上明显提升,全面超过建设创新型国家的基本要求。
——现代科技场馆体系建设不断完善。“十三五”期间,力争建成苏州市级综合性科技场馆,各市、区普遍规划建设综合性科技场馆,全市新建各类专题科普场馆100个。
——科普工作手段和方式不断创新。强化“互联网+科普”的思维方式,构建微信公众服务平台、移动客户端APP、科普信息电子屏、网站“四位一体”的科学传播渠道。“十三五”期间,科普电子信息大屏实现全市社区全覆盖。
——科普人才队伍不断发展壮大。发动广大科技工作者积极投身科普事业,加快培养高端和专门科普人才队伍,大力倡导志愿精神,到2020年,全市注册科普志愿者超过11万人。
三、重点任务
(一)实施青少年科学素质行动。
以校内科学教育为基础,丰富校外和课外科学教育活动,建立完善的校外科技活动与学校科学课程的衔接机制。依托各级各类科普场馆,搭建青少年科技创新活动平台。围绕“苏州市青少年科技创新市长奖”评选表彰,以品牌活动为引领,充分整合社会科普资源,坚持面向基层、重在普及、兼顾提高的原则,全面提升我市青少年科学素质。
1.开展好“苏州市青少年科技创新市长奖”评选表彰。巩固提高“苏州市青少年科技创新市长奖”设立以来对全市青少年科学教育工作的示范引领作用,进一步修改完善评选表彰办法,把两年一度的“苏州市青少年科技创新市长奖”评选表彰,营造成我市青少年科学教育最新成果的展示舞台,成为有志于投身创新创造的我市青少年向往的最高荣誉。
2.全面推进校内青少年科学教育。针对不同年龄段青少年特点,注重课程的综合性与连贯性;在幼儿园保教工作中融入科学启蒙教育内容;加强义务教育阶段的科学教育,深化中小学科学课程教学改革,着力提升数学、物理、化学、生物等科学类课程的教学质量和效果,构建符合素质教育的课程体系和评价体系,提高学生科学素质和实践动手能力。在高中阶段,鼓励支持学校开设通用技术课、科学教育选修课,鼓励科学类学生社团开展活动,不断拓宽学生的知识面。增强课程和教学的选择性和多样性,支持学校根据学生需要提供授课服务,建设苏州市青少年校外指导中心,支持学校和高校、高新企业、博物馆、科技馆、图书馆、教科研机构等社会组织合作建立创客实验课程,开发“科学、技术、工程和数学教育”实验项目、智能机器人、3D打印等实践课程。“十三五”期间,建设100个课程建设项目和综合实践活动课程基地,建设校外综合实践课程信息化平台;在创建苏州市科学教育特色学校的基础上,命名50所“苏州市科学教育综合示范学校”,命名50个“苏州市中小学科技创新优秀社团”。
3.大力开展课外科学教育活动。依托校内外科普资源,普及保护生态环境、节约资源能源、心理生理健康、安全自救避险、民防(人防)等知识。将青少年科技创新大赛、“金钥匙”科技竞赛、高校科学营、科技创新拔尖人才培养、青少年科学调查体验、学科奥赛等活动作为青少年科学教育、科普活动的重要成果展示平台。开展有针对性的活动来发挥家庭在科学教育中的重要作用。
4.整合校外科学教育资源。充分利用科普场馆、科研院所和高校实验室、企业、社区活动场所、科普教育基地等资源,深入开展探究性、启发性、创新性的青少年科技教育,引导学生通过参与、体验、实践和动手制作等方式提高科学素质。通过邀请科技专家进校园(社区、科普基地)、组织学生进科研院所(实验室)、“青少年高校科学营”、“中学生英才计划”、“中学生求真科学营”、“科技馆进校园”等活动,积极推动校内科学教育与校外科普活动相结合,努力培养广大中小学生的创新创业意识和实践能力。
5.提升教师科学教育能力。加大对教师的培训力度,将每年接受一定学时的科学教育培训纳入对教师考核的范围。对中小学校开展科技活动要进行量化评估,并列入学校工作考核内容。建立健全青少年科技辅导员继续教育、评价、考核、激励机制。把落实科技辅导员各项待遇、实施科学教育成效等作为对学校评价考核的重要内容,完善考核、评估体系及监督机制。
工作分工:市教育局、团市委、市科协牵头,市委宣传部、市文明办、市科技局、市人社局、市环保局、市文广新局、市卫生计生委、市体育局、市安监局、市气象局、市妇联参加。
(二)实施农民科学素质行动。
通过培育职业农民、实施科技兴农与科普惠农工程、建设农村社会化服务体系和提升科普与科技服务信息化,提高农民掌握和应用先进实用技术、依靠科技增收致富的能力,明显提高农民科学素质。
1.实施新型职业农民培育工程。建立教育培训、认定管理、政策扶持“三位一体”的新型职业农民培育机制。围绕科学生产、农业增效和农民增收,切实开展职业农民、农业实用技术、信息技能、农村劳动力转移、基层农技人员、农业电商等培训,每年培育2000名有文化、懂技术、会经营的新型职业农民。开展新型职业农民认定管理,以县(市、区)为单位成立认定组织、制定认定办法、开展认定发证,发放新型职业农民证书,在教育培训、人才认定、创业服务、科技金融、社会保障等方面对新型职业农民给予优先优惠和扶持政策。鼓励农村专业技术协会等社会组织承接职业农民培训等科技服务。
2.实施科技兴农与科普惠农工程。深入实施现代农业科技支撑计划、科普惠农兴村计划、农业三新工程和万名科技专家兴农富民工程等项目,大力开展科技强农富民工程、科技入户工程、巾帼农业科技示范基地创建等活动。深化农业科技入户内涵,以基层农技推广补助项目、科技入户工程等项目为平台,着力培育农业科技示范户,以种养大户、家庭农场主、农民合作社和农业企业等新型农业经营主体为重点,遴选农业科技核心示范户,推进农业科技“入社、入会、入企、入园、入场”。以农业三新工程为载体,重点实施农业重大技术推广计划,实行重大技术推广协作组制度,推进农技推广的科学化、系统化水平。建立和完善以农技推广机构为主导、农村专业技术协会等社会组织为重要力量的新型农村科技社会化服务体系,不断增强服务能力。
3.大力推进农村科普与科技服务信息化。深入实施信息进村入户工程,大力推进“六有”村级综合信息服务站体系建设,大力发展12316农业信息服务平台、农业政务业务微博、农业专家在线服务等平台载体,为农民提供农业科技信息、在线培训、农技在线推广等一系列服务,建成高效便捷、内容丰富、精准服务的农村科普与科技服务信息化体系,满足广大农村居民、农业从业人员、服务“三农”工作者对科学知识、农技传播效率的需求,提升新型农业服务信息化水平。“十三五”期间,全市“六有”村级综合信息服务站实现全覆盖,加速发展12316短信用户,大力建设农业信息化示范基地,提高农村科普与科技服务信息化覆盖率。
工作分工:市农委、市科协牵头,市委组织部、市委宣传部、市教育局、市科技局、市人社局、市水利局、市文广新局、市卫生计生委、市气象局、团市委、市妇联参加。
(三)实施城镇劳动者科学素质行动。
围绕城镇化、新型工业化的需求,加大技能培训工作力度,完善技术人才教育体系,培育精益求精的工匠精神,培养一批高技能技术人才。广泛开展科普宣传和教育,促进进城务工人员及失业人员科学就业,提高城镇劳动者的就业、创业和适应产业、职业发展的能力,努力提高城镇劳动者科学素质。
1.加强城镇劳动者科技教育培训。将劳动者应具备的基本科学素质内容纳入各级各类职业教育和成人教育的课程,将有关科学素质要求纳入相关职业标准并作为各类职业培训、考核和鉴定的指标及条件。不断扩大各类技术技能竞赛、岗位练兵、技能培训覆盖面。“十三五”期间,每年培训4万名技能劳动者、2万名高技能人才、建成高技能人才公共实训基地5个、企业高技能人才培养示范基地10个、技能大师工作室10个。强化高危行业和中小企业一线作业人员以及农民工的安全培训,生产经营单位负责人、企业安全管理人员、特种作业人员安全生产培训率达到100%。深入开展妇女巾帼建功活动,加大妇女岗位技能提升培训和创业技能培训力度,努力提高她们的科学素质和就业能力,激励妇女在岗建功成才。
2.推进专业技术人才继续教育工作。实施专业性技术人才知识更新工程,加强专业性技术人才继续教育制度建设,构建完备的专业性技术人才教育体系,全面提升专业性技术人才综合素质和创新创造能力。加大紧缺专门人才、中青年骨干人才和高层次专业技术人才培训的力度。“十三五”期间,新增高技能人才10万人以上。
3.开展经常性职工科普教育活动。强化企业文化、职工文化建设,全面实施职工素质建设工程,组织开展“技能英才周”、“技能状元”大赛、“讲理想、比贡献,科技创新双杯奖”、“安康杯”竞赛和“青年安全生产示范岗”创建等活动,抓好职工书屋建设,组织专家宣讲团深入工矿、工地、学校、社区进行科普知识宣讲活动。将科学素质情况作为评选“文明职工”、“职工之家”的指标和条件。着力加强职工科学方法、科学思想和科学精神的教育,全面提高职工科学文化素质和职业技能素质,鼓励群众性技术创新和发明创造。
4.加大进城务工人员及失业人员培训力度。建立进城务工人员和用工单位、劳务输出组织共同开展职业培训的机制,深入开展“春风行动”,加强面向进城务工人员的维权知识培训及面向失业人员的生理和心理健康知识培训,增强其就业、工作、职业转换能力以及参与社会生活和维护自身权益的能力。实施城镇失业人员创业促进计划,引导其在家政服务、社区养老、商品零售等传统服务业创业。
工作分工:市人社局、市总工会、市安监局牵头,市委组织部、市委宣传部、市经信委、市教育局、市科技局、市卫生计生委、市交通局、团市委、市妇联、市科协参加。
(四)实施领导干部和公务员科学素质行动。
加强规划设计,创新科普方式,强化教育培训,将提高科学素质贯穿于领导干部和公务员选拔录用、教育培训、综合评价全过程,增强领导干部和公务员科学决策、科学管理、科学执政和科学发展的能力,进一步发挥领导干部和公务员的示范引领作用。
1.强化整体统筹部署。完善健全领导干部和公务员科技教育机制,将提高科学素质列为领导干部和各级各类公务员教育培训“十三五”规划的重要内容,作出整体部署和安排。分层次制定科普培训规划,制定相关年度计划和实施意见,将科学素质教育列入党校等各级各类干部教育培训机构的教育培训规划和主体班次教学计划,着力落实课题课时,组织相关专题研究,加强领导干部和公务员科学方法、科学思想和科学精神培育,提升创新理念和创新思维。
2.开展专题知识教育。结合我市实际采取专题研修、专题讲座、网络培训、实地考察等方式,灵活运用问题式、研讨式、互动式、体验式等培训方法,积极开展现代科技知识培训,努力提高领导干部和公务员队伍科学素质,提升服务经济社会发展的能力水平。进一步完善并充分利用科技知识教育培训基地,学习现代科技知识及科学发展趋势,拓展科技视野,使领导干部和公务员成为推进创新驱动发展的行家里手和带头人。
3.完善考核激励机制。将提高科学素质列为创建学习型机关的重要内容,强化党政领导干部和公务员选拔录用、综合考核中的科学素质内容,引导激励其学习科技知识、提升科学素质。充分利用大数据、“互联网+”等新技术新媒体,积极开展领导干部和公务员科学教育培训,提高参加“菜单式”讲座、网络学习、在职自学的积极性和主动性。
工作分工:市委组织部、市人社局牵头,市委宣传部、市老干部局、市文明办、市科技局、市环保局、市卫生计生委、市统计局、团市委、市妇联、市科协参加。
(五)实施科学教育与培训基础工程。
提升科学教育师资保障水平,整合科学教育资源,加强科学教育基础建设,推进科学教育与培训体系建设,提升为青少年等各类人群开展科学教育与培训的服务能力。
1.加强科学教育师资队伍建设。鼓励高等师范类院校和有关高校设立科学教育专业,着力培养科学教育专业教师。加强对幼儿园、农村和科学教育基础薄弱地区中小学中骨干科技辅导员的培训并定期开展业务交流。立足学校,着力培养以专带兼的综合实践活动指导教师队伍,在专业背景、年龄教龄、爱好特长等方面全面布局,形成梯队。“十三五”期间,各校至少培养2名综合实践活动专职指导教师,建立包含5名及以上以综合实践活动指导为主的专兼职教师队伍。加大科学教育能力培训力度,建立健全青少年科技辅导员评价、考核、激励机制,全市表彰100名“苏州市优秀科技辅导员”。
2.加强科学教育与培训能力建设。按照基础教育课程标准,组织专家编写科学课程教材,切实提升教材质量,增强教学内容的趣味性、直观性、吸引力和互动体验性,将科普内容纳入各级各类教育培训教材和教学计划。根据五大重点人群的特点和需求,加强各类人群科学教育培训教材的建设。改进科学教育与培训教学方法。每年选派优秀科技辅导员到境外参加培训和科技交流活动,取长补短,培养国际视野,努力与国际接轨。以创新精神和实践能力的培养为重点,提升教师科学素质与课程实施能力,促进学习方式的变革。针对不同人群开展科学教育与培训,努力提高培训成效。利用互联网技术的优势,重视新媒体科学教育资源的开发。
3.推进科学教育与培训基础建设。加强中小学实验室、图书室、青少年科学工作室的建设,充实科学实验仪器、教具、音像设备、计算机、图书、多媒体等,并向社会提供服务。继续推动中小学科学教育网络建设,强化农村中小学现代远程科学教育资源开发。利用社会资源开展科学教育和培训,鼓励高校、科研院所、科普场馆、职业学校、青少年宫、成人文化教育机构、社区科普学校等对公众分类分层次开展科学教育与培训,建成一批特色鲜明的科学教育培训基地。强化教育的文化传播与科学普及,提高公众科学素质和人文素质。“十三五”期间,建设完成苏州市青少年德才培训基地和中小学乡村校园少年宫等培训场所,推进科学教育培训的发展,命名50个“苏州市青少年特色科学工作室”。
工作分工:市教育局、市人社局牵头,市委组织部、市委宣传部、市发改委、市科技局、市农委、市气象局、市总工会、团市委、市妇联、市科协参加。
(六)实施社区科普益民工程。
深入实施社区科普益民工程,推动科普组织、科普活动、科普设施向基层延伸、向社区覆盖,提高社区科普服务能力和水平,提升社区居民科学素质,促进和谐社区、文明社区、科普示范社区、安全社区建设。
1.巩固提升社区科普惠民服务站建设成果。充分利用好实施社区科普益民计划,已实现社区科普惠民服务站全覆盖的基础,进一步健全完善科普示范体系建设,鼓励一批科普工作突出的社区争创省级、全国科普示范社区,示范带动更多的社区将科普工作作为社区建设的重要抓手之一,整合社区及周边科普资源,广泛开展科普活动,形成科普工作特色,践行“科普惠民”的宗旨。
2.提升社区科普服务能力。大力推进社区科普场所和设施建设,充分发挥社区科普场馆、科普电子信息大屏、科普学校、科普图书专柜、科普画廊等阵地作用,让科普无处不在、无时不在。强化社区信息化建设,充分发挥互联网、移动通信、手机客户端等新媒体科普宣传功能。加强街道科协、科普协会和社区科普小组等基层组织建设,积极引导和推动广大科技工作者和科普志愿者队伍,深入社区开展形式多样的科普活动,建立覆盖各类各年龄层次居民群体的多渠道、多形式的社区科普服务体系。
3.提升社区科普宣传活动水平。围绕公众关心的热点问题,充分利用科普宣传周、全国科普日等主题科普活动平台,将菜单式社区科普讲座、大学生科普志愿者科技传播行动、科普场馆“公众开放日”活动、市民科普游活动、“百姓科普广场”等一批品牌科普活动引入社区,组织“科普示范家庭”评选表彰活动,普及科学知识、传播科学理念,提升社区居民应用科学知识解决实际问题、改善生活质量、应对突发事件等方面能力。
工作分工:市科协、市民政局、市妇联牵头,市委宣传部、市老干部局、市文明办、市教育局、市科技局、市住建局、市环保局、市卫生计生委、市体育局、市安监局、市气象局、团市委参加。
(七)实施科普信息化建设工程。
利用“互联网+”等信息化手段,整合科普资源,发展科普新业态,推动报刊、广播、电视和互联网等新媒体融合开展科技传播与普及,实现线上线下科学技术普及和传播,探索实现“智慧科普”的有效方式,切实满足公众对科普内容和传播的需求。
1.发展信息化科普新业态。建设“科普苏州”微信等新媒体平台,与文化传媒企业、科普类网站合作开发群众关注度高、认同感强的优质信息化科普资源,深度推进与互联网企业、移动通信企业的合作,有效对接“江苏省科学传播中心”,通过内容聚合和分发以及大数据挖掘分析技术,区别地域及科普受众群体的个性化需求,推送针对性、权威性较强的科普内容,建立全面系统、热点监控、实时发布、精准推送、供需对接和反馈评价的网络科普体系,掌握科学普及和传播的网络空间话语权。
2.融合拓宽科技传播渠道。持续放大传统平面科普媒体的渠道作用,支持其走传统出版和依托互联网的数字出版相融合的发展道路。充分利用广播电视、公交系统、公共电子信息大屏、移动客户端等渠道开展科普,集成现有科普资源内容实现线上线下传播,构建微信公众服务平台、移动客户端APP、科普信息电子屏、网站“四位一体”的科学传播渠道。加强完善现有广播电视、地铁“科普动视”、公共电子信息大屏、社区科普信息电子屏、《科普苏州》杂志等共同构建的立体化科普传播体系。“十三五”期间,重点推广科普信息电子屏,将科普内容送到社区、学校、医院、电影院、购物中心等人流量密集的公共场所和广大农村地区,实现全市社区全覆盖。
3.建立科普资源共建共享机制。有效利用市场机制和网络优势,充分利用社会力量和社会资源开展科学技术普及和传播,促进全民科学素质工作领导小组各成员单位科普资源的信息共享和协同应用。积极谋求和促进科普信息服务平台接入成员单位的公共服务系统,借助公共服务系统刚性访问需求,扩大科普信息的传播范围和影响力。在科普专项经费中设立科普信息化项目经费,支持鼓励专门从事信息化科普创作的企业和单位共同参与。
工作分工:市科协、市经信委牵头,市委宣传部、市教育局、市科技局、市民政局、市环保局、市农委、市文广新局、市卫生计生委、市体育局、市气象局、市总工会、团市委、市妇联等单位参加。
(八)实施科普基础设施工程。
扎实推动科普基础设施建设和发展,建成以现代科技场馆为抓手、各级科普教育基地和示范基地为基础、广大基层科普设施及资源为支撑、多元化投入为保障的多层次、多功能科普设施网络体系,提升展教水平和服务能力,扩大公众参与科普的途径和机会,满足公众日益增长的科普文化需求。
1.推进现代科技场馆体系建设。发挥政府主导作用,研究制定科普基础设施建设规划,力争建成苏州市级综合性科技场馆。以科普教育基地建设为抓手,科普信息化为载体,加快建立大型综合性科技馆为龙头,各类专题科普馆、数字科技馆、流动科技馆为依托,青少年科技工作室、科普惠农服务站、科普益民社区科普场馆群为基础的现代科技馆体系建设。
2.加强科普教育基地建设。推进市级环保、国土、食品安全、气象、地震、国防、安全生产等各类科普教育基地建设。强化青少年宫、妇女儿童活动中心、文化宫、主题公园、自然保护区、动植物园等科普教育功能。鼓励有条件的企业、科研机构、高校面向观众开放研发机构、实验平台或展览馆。通过持续开展“科普场馆公众开放日”等活动,推动科普场馆向公众免费开放,提高科普场馆利用效率和运作效益。“十三五”期间,新建并命名市级科普教育基地100个左右,每年参与“公众开放日”的科普场馆100个以上。
3.强化基层科普设施建设。依托现有社会设施,鼓励支持所有乡镇(街道)、村(社区)建设具有科普教育、培训和展示等功能的综合性科普活动场所,继续培育发展社区科普惠民服务站和农村科普惠农服务站。引导并支持有条件的农村职业学校、成人教育机构、中小学和青少年宫利用现有场所建设青少年科学工作室。
4.构建多元化投入科普设施建设机制。加大对公益性科普设施建设和运行经费的投入,制定有关鼓励社会力量参与科普设施建设的政策和措施,建立完善以政府为投入主体,企事业单位、社会团体和个人积极投入科普事业的多元化科普投入机制,实现公益性投入和市场化运作的有机结合。
工作分工:市发改委、市科技局、市财政局、市科协牵头,市教育局、市人社局、市住建局、市规划局、市市容市政局、市交通局、市水利局、市农委、市卫生计生委、市环保局、市园林和绿化局、市安监局、市气象局、市总工会、团市委、市妇联参加。
(九)实施科普产业助力工程。
以公众科普需求为导向,发挥市场的引导、优化和调节作用,探索构建科普产业链,丰富科普产品和服务内容,提高科普产品品质和服务效能,弥补公共科普产品和服务的不足,促进科普事业的发展。
1.推动科普产业发展。充分发挥市场机制作用,建立以政府购买服务及政府与社会资本合作的产业模式,推动公益性科普事业与经营性科普产业并举发展。加大政府购买科普产品(服务)的力度,推动科普展教品产业、科普图书出版业、科普动漫业、科普旅游业、数字科普业、网络科普业等主要业态发展,创新科普产品的研发、生产、传播和消费。举荐成长性好、示范性强、辐射面广的科普产品研发企业和服务外包企业创建科普产品研发基地,“十三五”期间,创建10家科普产品研发基地。
2.促进原创性科普作品的创作。以项目、评奖、作品征集等方式,加大对优秀原创科普作品的扶持、奖励力度,支持引导有条件的科研院所、高校、社会组织、科普场馆、科普企业参与科普作品创作,推出一批群众喜闻乐见的科普公益广告、图书、展览、影视作品、科普动漫等科普资源,注重科技与文化的融合,扶持以创新创业为主题的文艺节目的创作,提高公众的认知度,营造有利于“大众创业、万众创新”的社会氛围。
3.推进科技创新成果转化为科普资源。促进各类科技创新成果的传播和普及工作,提高公众对科技创新的关注度和知晓率。特别是鼓励新兴产业领域的企业和科技工作者,探索将适宜向公众传播的科技成果转化为科普资源的机制,通过科普创作,编撰科普丛书等形式将其科研成果向社会公众传播。使社会公众了解新兴产业的发展趋势,了解创新驱动发展,促进产业升级的重要意义。
4.培养和造就科普产业领军人才。发挥大型科普场馆、主流媒体、科技社团等优势,培育和建设高水平的科普产业经营管理团队和科普产业领军人才。积极引进一批海外从事科普文化创意、研发的高端人才,为科普产业发展提供强有力的人才支撑。
工作分工:市科协、市科技局牵头,市委宣传部、市教育局、市民政局、市环保局、市农委、市卫生计生委、市气象局、苏州日报报业集团、市广电总台、市总工会、团市委等单位参加。
(十)实施科普人才建设工程。
1.大力培养基层科普人才。依托农业技术推广机构、农民合作经济组织、农村专业技术协会、农村致富技术函授大学、农村科普示范基地、科普惠农服务站等,采取培训、示范和与实践相结合的方式,每年培训农村科普员100名,农村实用科普人才500名。借助学校、学会、科研院所、科普场馆、科普教育基地、企事业单位等培养根植基层的社区科普人才。充分发挥企业科协、职工技协、研发中心等的作用,结合专业技术人员继续教育、职业技能培训、职工科普教育活动等,每年培训培养企业各类科普人员1000人。积极发展青少年科技辅导员队伍,利用科研院所、科技场馆、青少年宫等校外科技活动场所及科普教育资源,着力建设和发展适应青少年课外科普活动的校外科技辅导员队伍,“十三五”期间,各校建立包含5名及以上以综合实践活动指导为主的专兼职教师队伍,县以上青少年科技活动场所至少有8名科技辅导员。
2.加快培养高端和专门科普人才队伍。建立健全高水平科普人才的培养和使用机制,重点培养一批高水平、具有创新能力的科普场馆专门人才和科普创作与设计、科普研究与开发、科普传媒、科普活动策划与组织等方面的高端科普人才。建立科普人才评价体系,创新人才选拔和发展机制,鼓励国家、省、市、县(市、区)四级人才计划支持的高层次科学家、技术专家团队投身科普事业。支持鼓励高等院校、科研院所、科普组织、企业与相关机构建设高端科普人才培训、实践基地。“十三五”期间,将全市县(市、区)级以上科普组织与机构的科普管理人员轮训一遍。
3.进一步壮大科普志愿者队伍。大力建设各级各类科普志愿者协会、科普志愿者服务站等组织,大力发展科技社团科技人才志愿者队伍、离退休科技工作者科普志愿者队伍和大学生科普志愿者队伍,建立应急科普志愿服务机制和考核激励机制。“十三五”期间,建成一支结构优化、规模宏大、素质较高的科普志愿者队伍,注册科普志愿者达到11万人。
工作分工:市科技局、市人社局、市科协牵头,市委组织部、市委宣传部、市老干部局、市文明办、市教育局、市民政局、市水利局、市农委、市文广新局、市卫生计生委、市环保局、市统计局、市气象局、苏州日报报业集团、市广电总台、市总工会、团市委、市妇联参加。
四、组织实施和条件保障
(一)健全组织领导机制。市全民科学素质工作领导小组要切实加大统筹协调力度。高标准、高效率、高要求部署推进全民科学素质工作,形成政府多部门整体联动、相互协作、社会公众广泛参与的良好格局。各成员单位要按照统一部署,落实政策措施。将有关任务纳入相应工作规划和计划,认真履行职责,落实责任,牵头单位要加强对各项重点任务落实情况的检查和督察;协作单位要充分发挥自身优势,加强协调配合,形成工作合力。地方各级人民政府要负责组织本辖区内全民科学素质纲要的实施工作。将全民科学素质工作纳入本地区国民经济和社会发展总体规划,列入年度工作计划、目标管理和业绩考核,切实把公民科学素质建设放在与科技创新同等重要的位置,为提升公民科学素质提供坚强的制度保障。因地制宜,制定本地区“十三五”全民科学素质行动方案和工作规划。定期研究部署,充分发挥领导小组各成员单位作用,完善各地各部门分工负责、协同配合的共建机制。定期实施公民科学素质评估和督查,切实把各项工作任务落实到位。
(二)健全科普活动创建机制。广泛开展群众性科普活动。围绕《全民科学素质行动计划纲要》主题和重要纪念日,组织开展科普宣传周、全国科普日、食品安全宣传周、防灾减灾日、安全生产月等各类主题性科普活动,引导和发动公众积极参与,扩大科普活动覆盖面。建立完善科普示范引导体系。以新一轮科普示范创建为抓手,动员社会各方支持科普、参与科普、关注科普,“十三五”期间力争国家级科普示范县(市、区)在我市全面建成。实施拓展“社区科普益民计划”和“科普惠农兴村计划”。本着“面向基层”、“公平普惠”的原则,加强科普惠民服务站、科普活动室建设,每年培育命名一批科普示范社区和科普惠农服务站。提升青少年科技创新水平。组织实施好青少年科技创新大赛、青少年机器人竞赛等系列活动,开展好“苏州市青少年科技创新市长奖”评选表彰,普及科学知识、倡导科学方法、传播科学思想、弘扬科学精神,激发青少年的创新创造活力。
(三)建立监测评估和考核激励机制。强化过程控制。2016年为启动实施期,推动和指导各地制定本地区“全民科学素质行动计划纲要实施方案(2016~2020年)”,组织制定本方案中10项重点工作的具体推进计划,并做好方案实施动员工作。2017~2019年为扎实推进期,完善工作机制,加强监测评估,查找薄弱环节,解决突出问题,全面推进各项重点工作。2020年为总结表彰期,组织开展督促检查,对2016~2020年全民科学素质工作进行总结,并对作出突出贡献的集体和个人予以表彰奖励。研究制定监测评估指标体系。以《中国公民科学素质基准》为指导,定期开展全市公民科学素质调查,利用大数据技术开发研究、实时监测评估我市全民科学素质纲要实施情况和效果,建立定性与定量相结合的公民科学素质状况和公民科学素质建设工作监测评估指标体系。
(四)健全科学素质建设长效机制。公民科学素质建设工作,是一项基础性、根本性、长远性的系统工程,需要加大力度,建立健全长效机制。完善政策法规体系。认真执行《科普法》《江苏省科学技术普及条例》,明确政府、企业、社会组织及个人在公民科学素质建设中的责任、权利和义务。在国民经济和社会发展规划、相关专项规划以及有关科学技术教育、传播与普及的法律法规中,设置全民科学素质工作的目标。研究制定科普产业相关技术标准、规范,推动科普产业健康快速发展。加大经费投入力度。坚持政府引导,鼓励社会投入,形成多渠道投入机制,为公民科学素质建设提供资金保障。各级政府根据财力情况和公民科学素质建设发展的实际需要,逐步提高科普经费的投入水平,建立稳定增长的科普财政投入机制,以满足公民科学素质建设的新形势和新任务的要求,“十三五”期间,确保市本级财政及下辖各市、区财政投入科普经费稳步增长,引导和鼓励社会力量参与发展科普事业,不断拓宽科普经费来源渠道。加强顶层设计。加强科普政策、科普媒介、科普基础设施、科普人才、科普创作、科学素质监测评估等理论研究,加大科普理论研究人员配置力度,借鉴梳理国外先进经验,总结国内公民科学素质建设典型案例,为我市公民科学素质建设工作提供参考。
苏州市人民政府任免人员
2016年8月23日:
免去丁明同志市人力资源和社会保障局副调研员职务。
苏州市人民政府2016年8月大事记
1日 市十五届人大常委会第49次主任会议召开。常务副市长周伟强列席会议并作关于苏州市土地节约集约利用情况的报告。
●军旅书法家李建平书法作品展在苏展出。市领导杨晋、盛蕾出席开幕式。
2日 阿里云计算(苏州)有限公司开业和阿里巴巴(中国)网络技术有限公司苏州分公司乔迁仪式在高新区苏州科技城举行。市长曲福田,阿里合伙人、集团副总裁、阿里云事业群总裁胡晓明,市领导浦荣皋、徐美健等出席活动。
2~3日 水利部副部长陆桂华率队来苏调研水资源管理工作。市委书记周乃翔、市长曲福田,市领导朱民、陆留生陪同调研或参加座谈会。
●省人大常委会党组副书记、常务副主任蒋宏坤率省直苏州、扬州组省人大代表来苏调研经济社会发展情况。市委书记周乃翔,市长曲福田,市领导周伟强、陈振一等陪同调研或参加座谈会。
3日 省委常委、副省长杨岳来苏察看水利工程及防汛抗旱工作并召开工作座谈会。市委书记周乃翔,市长曲福田分别参加有关活动,市领导朱民、陆留生陪同察看。
●副市长王鸿声赴吴中区临湖实验小学、藏书小学实地督查校园环境安全工作。
●副市长俞杏楠召开专题会议,研究撤并乡镇优化发展和特色小镇工作。
4日 市长曲福田调研我市商务工作。市领导浦荣皋、盛蕾,市政府秘书长陈雄伟参加调研。
●市长曲福田主持召开市长办公会议,研究旅游市场秩序专项整治、国际教育园配套小学(幼儿园)建设、原广电总台1、2号楼使用等相关事宜。副市长周伟强、王鸿声、俞杏楠、李京生,市政府秘书长陈雄伟参加会议。
●市领导朱民、陆留生赴吴江北联村旺塔自然村、鸭头浜自然村、太仓浮桥方桥村等地调研农村生活污水治理工作。
4~5日 副市长俞杏楠赴厦门参加住建部地下综合管廊建设推进会。
5日 市委书记周乃翔主持召开专题会议,研究工业展览馆筹建、国际能源变革论坛筹备及新能源小镇建设工作。市长曲福田,副市长周伟强、徐美健等参加会议。
●南京农业大学党委书记左惟来苏调研,市长曲福田会见左惟一行,市领导陆留生、蒋来清陪同调研。
●副市长盛蕾率队赴常熟等地检查征兵体检工作。
●全国公安机关改革办主任座谈会在湖南省长沙市召开。副市长李京生参加会议并作交流发言。
6日 市长曲福田主持召开专题会议,研究全市科技创新大会相关政策事宜。副市长周伟强、徐美健等参加会议。
7日 全省县委书记工作讲坛电视电话会议召开。副市长周伟强、王鸿声、徐美健在苏州分会场参加会议。
8日 市政府与上海铁路局举行共建江苏(苏州)国际铁路物流中心签约仪式。副市长周伟强、盛蕾出席活动。
●苏州首个体育一站式服务平台“苏体通”App正式上线。副市长王鸿声出席上线仪式。
●市政府召开专题会议,研究水利水务信息指挥中心建设工作。副市长陆留生出席会议。
●加拿大联邦参议员、加中议会协会主席胡子修访苏。副市长俞杏楠会见胡子修一行。
8~10日 副市长王鸿声率队赴北京学习考察古北水镇等旅游项目建设运营工作。
9日 市综治委全体会议召开。市领导徐明、李京生出席会议。
10日 商务部副部长钟山来苏调研外贸工作情况。市长曲福田会见钟山一行并陪同调研,副市长盛蕾陪同调研。
●建设银行总行副行长庞秀生来苏考察调研。常务副市长周伟强会见庞秀生一行。
●市委、市政府召开全市美丽村庄建设现场推进会。市领导朱民、陆留生参加会议。
10~12日 省优秀管理城市调研组来我市检查省优秀管理城市创建工作。市长曲福田致辞,副市长李京生参加汇报会。
11日 市政府召开专题会议,研究重大交通基础设施规划工作。副市长周伟强、陆留生、俞杏楠出席会议。
●中国进出口银行江苏省分行行长吴钢一行来苏调研。副市长盛蕾陪同调研。
12日 我市召开实施名城名校融合发展战略暨推进省市共建工作调研座谈会。市委书记周乃翔,市长曲福田,副市长王鸿声、徐美健参加调研座谈会。
●腾讯“云+未来”大会在苏举行。常务副市长周伟强出席会议并致辞。
●全市食品药品监管行政执法与刑事司法衔接工作座谈会召开。副市长盛蕾出席会议。
14日 市委书记周乃翔,市长曲福田分别以普通党员身份参加市委办公室第一党支部、市政府办公室第三党支部专题组织生活会。
15日 市长曲福田主持召开市政府第57次常务会议,听取2016年上半年政府工作任务和重点项目建设完成情况通报;贯彻落实省委全会、省政府全体会议和市委全会精神,研究布置下阶段重点工作和苏州港口发展(集团)有限公司参与江苏丰立集团有限公司港口板块资产破产重整的汇报;传达贯彻石泰峰省长在省安委会全体成员会议上的讲话精神;审议《关于推进政策创新和体制机制改革促进人才优先发展的若干措施》《关于打造具有国际竞争力的先进制造业基地的若干措施》《关于建设具有全球影响力产业科技创新高地的若干措施》及《苏州市贯彻国家创新驱动发展战略纲要实施方案》等政策文件和《关于放宽市场主体住所(经营场所)登记条件的实施意见》。副市长周伟强、王鸿声、盛蕾、徐美健、陆留生、俞杏楠、李京生,市政府秘书长陈雄伟参加会议。
●全市重点路桥项目推进会召开,研究部署城北路改建工程以及苏州湾1号、2号隧道等重点路桥项目建设任务。市长曲福田,副市长陆留生、俞杏楠出席会议。
●“纳米真空互联实验站”筹建工作领导小组2016年会议在苏召开。筹建工作领导小组组长、中科院副院长丁仲礼,副省长张敬华出席会议,市长曲福田出席会议并致辞。
●世界技能组织首席执行官大卫?霍伊来苏访问,省人社厅厅长谭颖在苏会见大卫?霍伊一行。市长曲福田、副市长徐美健参加会见。
16日 市长曲福田主持召开科技型企业和科技创新要素机构座谈会。
●淮南—南京—上海1000千伏交流特高压输变电工程苏通GIL综合管廊工程在常熟经济技术开发区开工。副省长马秋林,国家电网公司副总经理刘泽洪,市长曲福田,副市长周伟强、徐美健出席开工动员会。
●市政府召开专题会议,研究东太湖综合整治后续工程立项工作。副市长周伟强、陆留生出席会议。
●市政府召开专题会议,研究苏州铁路建设工作。副市长周伟强、陆留生、俞杏楠出席会议。
●省政府召开全省金融支持实体经济发展座谈会。常务副市长周伟强参加会议并作交流发言。
●全国老龄办国家级媒体来苏采访汇报会召开。副市长盛蕾出席会议。
16~17日 副省长马秋林率省有关部门负责同志来苏调研工业经济运行情况。市委书记周乃翔,市长曲福田陪同调研,市领导王翔、浦荣皋、徐美健陪同调研或参加座谈会。
17日 市长曲福田率队赴姑苏区调研桃花坞历史文化片区综合整治保护利用工程项目情况。市领导周伟强、徐国强、王鸿声、俞杏楠,市政府秘书长陈雄伟参加调研。
●合肥市副市长吴春梅率队来苏考察旅游工作。副市长王鸿声陪同考察。
●上海交通大学医学院附属瑞金医院苏州分院在吴江揭牌,上海瑞金医院航空医疗救援中心苏州分院救援基地建设同时启动。上海瑞金医院党委书记杨伟国、上海瑞金医院副院长陈尔真、苏州市副市长盛蕾等出席活动。
●市委市政府召开特色小镇工作座谈会。市领导朱民、俞杏楠出席会议。
18日 市委、市政府召开全市科技创新大会。中国工程院院长周济受邀作专题辅导报告,市委书记周乃翔、市长曲福田,市领导周伟强、陈振一、曹新平、陆新、王翔、浦荣皋、徐美健、姚林荣等出席大会。
●市政府召开全市固定资产投资和重点项目现场推进会。市长曲福田出席会议并讲话,常务副市长周伟强,市政府秘书长陈雄伟参加会议。
●省人大常委会副主任赵鹏率队来苏开展《江苏省太湖水污染防治条例》执法检查。市领导陈振一、徐国强、王鸿声、俞杏楠陪同检查。
●江苏一达通启动仪式暨江苏跨境电商生态峰会在苏州工业园区举行,《江苏一达通跨境电子商务信用保障合作协议》签约生效。副市长盛蕾出席签约仪式。
●中国工程院周济院长赴苏州高新区调研中国制造2025苏南城市群试点示范相关企业。副市长徐美健陪同调研。
19日 市委书记周乃翔、市长曲福田率市有关部门负责人赴人民路综合整治提升工程等项目现场进行调研并召开座谈会。市领导王翔、浦荣皋、徐国强、陆留生、俞杏楠、姚东明等参加调研或座谈会。
21日 2016首届苏州文献展在六座苏州古城区的核心艺术场馆和园林中举行。市长曲福田,副市长王鸿声出席开幕式。
●2016年中国国际钢琴艺术节伯牙奖全国总决赛及颁奖盛典在苏举行。副市长王鸿声出席活动。
22日 副市长徐美健会见特锐德电气股份有限公司董事长于德翔一行。
●水利部副部长周学文来苏调研太湖治理工作。副市长陆留生陪同调研。
23日 常务副市长周伟强主持召开专题会议,研究环古城河水上游公司股权重组有关事宜。副市长王鸿声参加会议。
●常务副市长周伟强主持召开专题会议,研究苏州市区已供未开发商品住宅用地事宜。副市长俞杏楠参加会议。
23~30日 副市长徐美健出访韩国、日本考察学习科技创新、社会保障相关工作。
24日 市委书记周乃翔率市创建全国文明城市指挥部负责人对文明城市创建工作进行调研,并召开文明城市长效管理工作会议。市领导徐明、王鸿声、李京生参加调研并参加会议。
●全市供给侧结构性改革工作座谈会召开。市长曲福田,副市长周伟强、俞杏楠,市政府秘书长陈雄伟出席会议。
●全市中央环保督察环境问题整改工作现场推进会召开。市长曲福田,副市长、昆山市委书记姚林荣出席推进会。
●全市金融支持实体经济发展座谈会召开。常务副市长周伟强出席会议。
●全市美丽城镇建设暨被撤并镇整治提升现场推进会召开。市领导朱民、俞杏楠出席会议。
25日 市长曲福田率队调研现代农业和“菜篮子”建设工作。市领导陆留生、蒋来清参加调研。
●市十五届人大常委会第三十次会议召开。常务副市长周伟强作关于上半年全市经济社会发展情况和下半年重点工作安排的报告,副市长陆留生列席会议。
26日 省委书记李强来苏调研。市委书记周乃翔、市长曲福田,市领导王少东、姚林荣参加调研。
●市长曲福田率市有关部门负责人调研古城保护工作。副市长俞杏楠,市政府秘书长陈雄伟参加调研。
●市长曲福田会见英国驻沪总领事吴侨文一行。
●全市军民融合发展专家评审会召开。常务副市长周伟强出席会议并致辞。
●副市长王鸿声主持召开全域旅游创建企业座谈会。
●太仓中德合作示范区建设方案评估汇报会召开。副市长盛蕾出席会议。
●市委、市政府召开专题会议,研究铁路和高速公路沿线绿化和环境整治工作。市领导朱民、陆留生参加会议。
●市政府法律顾问委员会第一次全体会议召开。副市长李京生出席会议。
28日 苏大附一院举行省首次直升机空中医疗救援应急演练。副市长盛蕾出席活动。
29日 市长曲福田主持召开市政府第58次常务会议,审议《关于促进中国(苏州)跨境电商综试区发展的若干政策》《关于加强全市开发区评价引导促进创新驱动发展的若干意见》《苏州市乡村教师支持计划(2016~2020年)》《苏州市区自来水价格调整方案》《苏州市人民防空警报管理规定》和钢铁行业去产能系列政策文件,听取市属国有及国有控股企业资产损失责任追究暂行办法、市属国企试点个人税收优惠型健康保险业务和苏地2015-WG-36号地块逾期签订土地出让合同的情况汇报。副市长周伟强、王鸿声、盛蕾、俞杏楠,市政府秘书长陈雄伟参加会议。
●市长曲福田主持召开专题会议,研究低效土地利用工作事宜。常务副市长周伟强参加会议。
●市领导朱民、陆留生率队赴扬州市学习考察古运河风光带建设工作。
●市G20峰会安保誓师大会在市公安局召开。副市长、市公安局局长李京生出席大会并讲话。
29~30日 省委常委、副省长杨岳来苏调研“互联网”+现代农业会议准备工作。市委书记周乃翔、市长曲福田,市领导朱民、陆留生、蒋来清陪同调研。
30日 市规划委员会会议召开。市长曲福田,副市长俞杏楠出席会议。
●市食安委全体(扩大)会议暨创建省级食品安全城市推进工作会议召开。副市长周伟强、盛蕾出席会议。
●市政府召开专题会议,研究建筑业税收工作。副市长周伟强、俞杏楠出席会议。
●全市分级诊疗制度建设暨健康市民“531”行动推进会召开。副市长盛蕾出席会议。
31日 市长曲福田调研教育工作。副市长王鸿声,市政府秘书长陈雄伟参加调研。
●市政府召开专题会议,研究公交票价优惠及换乘政策调整方案工作。市长曲福田,副市长周伟强、陆留生,市政府秘书长陈雄伟参加会议。
